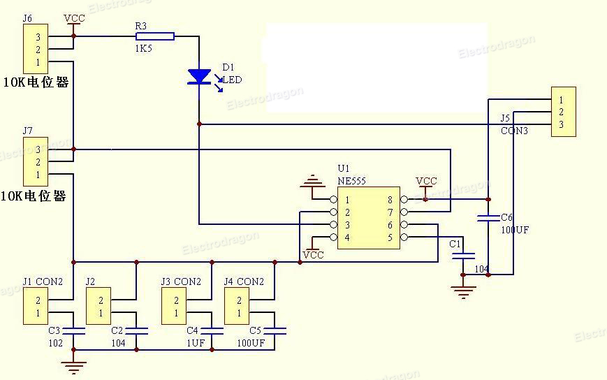
NE555 Square Wave Signal Generator
Specifications:
- LED: Output Indicator
- Frequency Ranges:
- Low frequency (1-50Hz)
- Medium Frequency (50Hz-1kHz)
- Medium-high frequency (1kHz-10kHz)
- High frequency(10kHz-200kHz)
- Fine Adjustable: Duty Ratio
- Waveform: Square Wave
- Chip: NE555
- Input Voltage: DC 5-15V
- Input Current: >=100mA
- Output Level: 4.2V V-PP~11.4V V-PP
- Output Current:>=15mA (When voltage is 5V, V-PP>50%); >=35mA (When Voltage is 12V, V-PP>50%)
- Size: Approx. 32 X 23 X 15mm/1.26 X 0.91 X 0.59in.
[Top][Home]
Glenn Lyons VK4PK
glenn@LyonsComputer.com.au
Ver:gnl20190503 - pre published v0.9