M17-Analog-Hotpot-Gateway

Contents:
  1. Setup
  2. M17 Gateway Device
  3. Tear Down
  4. Setup Menus
  5. SR110U IC (SA-818 Radio IC)
  6. Station Mode WIFI
  7. Schematic and Board Layout
  8. References

[Top][Home]
Related Pages:
  1. SA818S 1W Embedded walkie talkie module V1.1

[Top][Home]

Setup

  1. Plug in a USB C power cable. The leds R/T (red on right side and blue on the left side)
    flast red then blue and extinguish.
  2. Switch in the radio and monitor 438.500 Mhz
  3. Press the default button and the radi will start to receive. A voice will say out
    ten digits and the 24 characters of the alphabet "0...9,A...Z"
  4. The default button returnd the device to factory defaults
  5. Change wireless router's SSID to "APRSTH" and PASSWORD to "aprsthnetwork"


[Top][Home]

M17 Gateway Device

M17-GW-1
M17-GW-2
M17-GW-3
Brand	AURSINC
Connector Type	Wi-Fi, USB
Mounting Hardware	VHS
Wireless Type	802.11b

What is it : M17 Gateway is ESP32 ham digital voice radio(M17 Digital Voice) analog gateway ver the internet. Support hardware: ESP32, using ESP-Arduino decelopment on Visual studio code IDE. Support M17 mref reflector, noise cancel, AGC. Using USB serial for host connection and power supply. Support Wi-Fi connection(UDP) to reflector

Support Web Service Config and Control System: Default M17 server is M17-THA, M17-THA Reflector. The server and the IP address can changed. For example, the server and IP can be changed to M17-USA aand 123.123.123.2.

WIFI Mode: Dedault wifi mode is STATION mode. It auto connects to router name "APRSTH" and password "aprsthnetwork". (change your wifi router's SSID name and password to APRSTH first). Login in router use the IP of this M17 Gateway device, then in settings input your router's new SSID and password then save.

The M17GW can't work in AP mode as it is not stable. If M17GW does not connect apply USB power. The LED flash on power up. Then press the Defaukt button, the LED flash again and it will return to factory default settings. In service DTMF mode enable is useful to sent IP in English voice to 438.500 radio then you can connect use the IP you hear. The software is opensource github M17 Analog Gateway.

The antenna with the white circle mark is 433 Mhz, and no mark is for 2.4g wifi.

[Top][Home]

Tear Down

The two IC's of note on the module are the SR110U Radio IC and the ESPRESSIF wii IC. I believe the SR110U is a pin to pin replace SA-818 Module. See below fo rmore details.

M17-Analogue-Gateway-01.webp
M17-Analogue-Gateway-02.webp
M17-Analogue-Gateway-03.webp

[Top][Home]


The setup menus are accessed via the browser on the DHCP assigned address.

Menu-1-Dashboard
Menu-2-Settings.webp

Menu-3-Radio.webp
Menu-4-VPN.webp
Menu-5-Service.webp
Menu-u-System.webp
Menu-7-Firmware.webp

[Top][Home]

SR110U IC (SA-818 Radio IC)


SR-FRS / SR110U Radio Module Programming:

https://github.com/sp2ong/SRFRS



[Top][Home]

Station Mode WIFI

How to Configure ESP8266 WiFi in Station (STA), Access Point (AP) and MultiWiFi Mode:

https://www.embedded-robotics.com/esp8266-wifi/

[Top][Home]

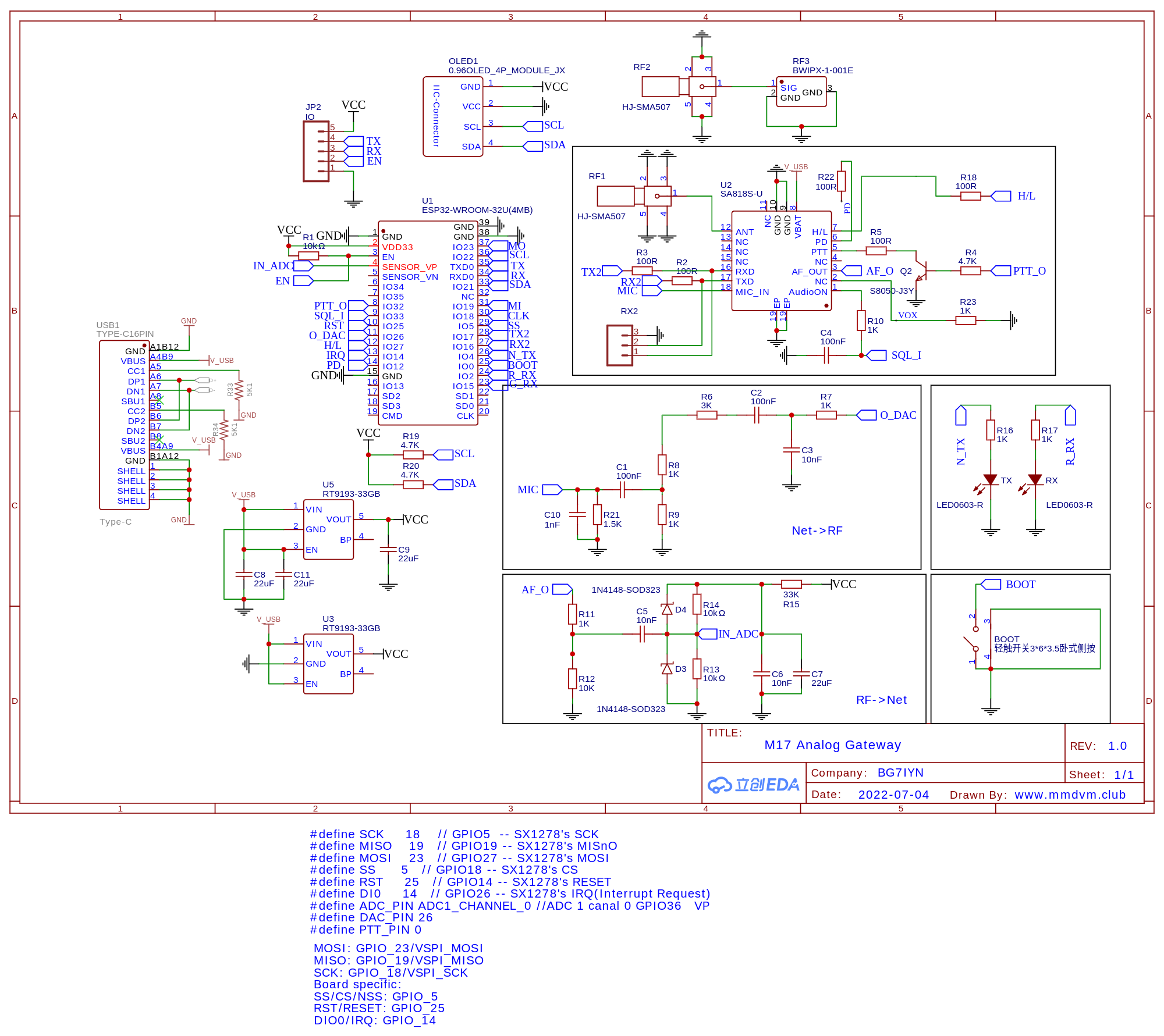
Schematic and Board Layout

Schematic.png
Source: https://github.com/jumbo5566/M17GatewayHW/blob/main/Schematic_M17AnalogGateway_2022-07-30.pdf

M17-board-layout.png
Source: https://github.com/jumbo5566/M17GatewayHW

[Top][Home]

References


ESP-IDF (Espressif IoT Development Framework) for menu configuration,
building and flashing firmware onto an ESP32 board:


https://docs.espressif.com/projects/esp-idf/en/latest/esp32/get-started/

ESP32­WROOM­32 Datasheet:
https://www.espressif.com/sites/default/files/documentation/esp32-wroom-32_datasheet_en.pdf

[Top][Home]
Glenn Lyons VK4PK
glenn@LyonsComputer.com.au
Ver:gnl2022 - pre published v0.9